https://www.jonyautoparts.com/steering-rack/
1. auto stuurhuistype:
Er zijn veel soortenstuurhuis, meestal volgens de vorm van de actiepaarstructuur, kan de vorm worden onderverdeeld in sferisch wormroltype, wormkrukpentype, cirkelvormig baltype, worm- en wormwieltype, tandheugeltype. Wormkrukpentype, cirkelvormig baltype en rek en rondsel type stuurhuis worden veel gebruikt.
tandheugel stuurinrichting

2. Structuurprincipe van auto:stuurhuis:
De basisstructuur is een paar in elkaar grijpende pignon en tandheugel. Wanneer de stuuras het rondsel draait, beweegt de tandheugel in een rechte lijn. Soms drijft de tandheugel rechtstreeks de trekstang aan om het stuur te laten draaien.
Om de shimmy van het stuur te verminderen, wordt vaak een stuurschokdemper gebruikt in het stuursysteem met tandheugelstuurhuis. Het ronde balstuurhuis is ook een populaire constructie in binnen- en buitenland. Het cirkelvormige balstuurhuis heeft over het algemeen twee niveaus van het transmissiepaar, het eerste niveau is het transmissiepaar van de schroefmoer, het tweede niveau is het tandheugeltransmissiepaar of het transmissiepaar van de schuifkrukpen.
ronde bal type

Om wrijving tussen de stuurschroef en de stuurmoer te verminderen, worden de schroefdraad tussen de twee vervangen door een aantal stalen kogels die langs de spiraalvormige groef rollen om glijdende wrijving in rollende wrijving te bereiken.
Wanneer de stuurschroef draait, wordt de kracht door de stalen kogel naar de moer geleid en beweegt de moer langs de as, en de moer grijpt in het ventilatortandwiel. De lineaire beweging verandert weer in een roterende beweging, zodat de drijfstangarm schudt en de drijfstang en de horizontale stang in een rechte lijn bewegen, waardoor de richting van het wiel verandert. Tegelijkertijd, onder invloed van het wrijvingspaar tussen de schroef en de moer en de stalen kogel, zal alle stalen kogel in het spiraalvormige buisvormige kanaal rollen, waardoor een" balstroom" wordt gevormd. Momenteel wordt het integrale stuurbekrachtigingsrek van roterende klep gebruikt bijna zonder uitzondering in binnenlandse auto's. Het onderstaande diagram toont de stuurnaverbrander met integrale stuurbekrachtiging die wordt gebruikt in de Jetta sedan. Mechanische stuurinrichting met tandheugel, stuurbekrachtigingscilinder en regelklep zijn als één geheel ontworpen om een integrale stuurbekrachtiging te vormen .
De zuiger van de stuurbekrachtigingscilinder is geïntegreerd met het mechanische stuurhuis. De zuiger verdeelt de stuurbekrachtigingscilinder in twee kamers. Het stuurregelventiel is gemonteerd aan het onderste uiteinde van de mechanische stuurinrichting. De stuuras roteert om de werkstatus van de stuurregelklep te regelen, en de stuurregelklep is een schuifklep of een roterende klep.
De waaierpomp wordt aangedreven door de motor, de stuurregelklep is geïnstalleerd aan het onderste uiteinde van de stuurkolom en het rechteruiteinde van het rek is uitgerust met een krachtcilinder, die is verdeeld in twee werkdrukkamers. De olietank is verbonden met de waaierpomp via een rietje en de regelklep via een retourleiding. De drukslang leidt van de regelklep naar de waaierpomp.
Wanneer niet wordt gedraaid, wordt de regelklep open gehouden en de werkkamer aan beide zijden van de zuiger van de krachtcilinder is verbonden met de lagedrukretourleiding en werkt niet. De olie-uitvoer van de waaierpomp stroomt terug naar de opslagtank door de regelklep. Omdat de gasklepweerstand van de stuurdruk en de stroombegrenzingsklep erg klein is, is de druk van de uitgangsolie van de waaierpomp ook erg laag en bevindt de waaierpomp zich eigenlijk in de rusttoestand.
Bij het draaien draait de bestuurder het stuur, drijft de stuuras en het tandwiel aan, zodat de verdeelklep zich in de overeenkomstige werkpositie met een draairichting bevindt, de overeenkomstige werkkamer in de stuurkrachtcilinder is losgekoppeld van de retourleiding, aangesloten met de uitgangspijpleiding van de waaierpomp, en de andere kamer is nog steeds door de retourleiding. De grondstuurweerstand wordt via de trekstang overgebracht op de in een tandheugel gemaakte zuigerstang, waardoor een veel hogere lijnweerstand wordt gevormd dan de stuurregelklepgasklep weerstand. Dus de uitgangsdruk van de waaierpomp steeg sterk. De hogedrukvloeistof komt de zijkant van de zuiger van de krachtcilinder binnen via de regelklep, duwt de zuiger en duwt vervolgens het rek om een naverbranderrol te spelen.
Hoe groter de stuurhoek, hoe groter de stuurkracht, hoe langer de slag van de zuiger, hoe hoger de druk en hoe groter het stuureffect. Wanneer de stuurschijf stopt met draaien, keert de regelklep terug naar de middelste stand, zodat de krachtcilinder stopt met werken, dat wil zeggen met de actie.
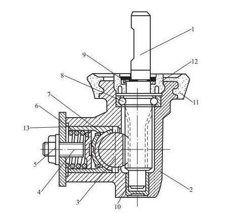
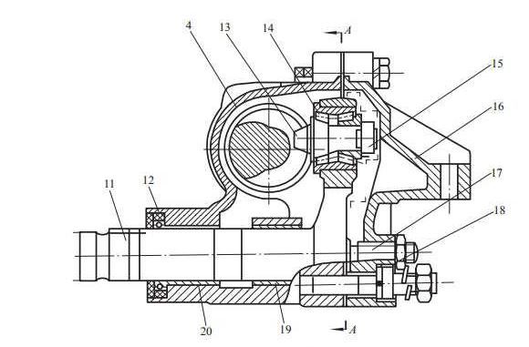
Wormzwengel vingerpinstuurhuis

3. de rol van autostuurhuis:
De functie van het stuurapparaat is om het stuurkoppel en de stuurhoek van de stuurschijf op de juiste manier te transformeren (voornamelijk het vertragen en verhogen van het koppel), en vervolgens uit te voeren naar het stuurstangmechanisme, zodat de auto draait, zodat het stuurapparaat is in wezen het transmissieapparaat vertragen. Er zijn veel soorten stuurhuis, zoals tandheugeltype, cirkelvormig kogeltype, wormkrukpentype, stuurbekrachtigingsrek, enz.
https://www.jonyautoparts.com/steering-rack/







